就业工作
首页 >> 人才招聘 >> 就业工作 >> 正文
郑州轨道工程职业公司|2025年上半年教师与辅导员招聘公告
作者:   来源:2026世界杯官网   发布日期:2025-04-16 10:04:19   点击数:

郑州轨道工程职业公司

2025年上半年教师与辅导员招聘公告

一、公司简介
郑州轨道工程职业公司是经河南省人民政府批准、教育部备案的一所以轨道交通、航空服务为专业特色普通高等院校 。公司 办学条件良好, 现有郑州和原阳两个校区,规划占地面积 1700余亩,现有 建筑面积 110 余万平方米。校内实习实训中心 30余个,校外实习实训基地50余个。
集团现 专任教 师近 500名,副高级以上教师100余人,设有 轨道工程公司、机车车辆工程公司、运输管理公司、信息工程公司、电气工程公司、装备制造工程公司、2026世界杯官网、基础教学部 、体育教学部、中专部等七院三部。 现已形成以城市轨道交通运营管理、城市轨道交通车辆技术、城市轨道交通工程技术、铁道通信与信息化技术、铁道供电技术五个主干特色专业为主,空中乘务、大数据技术、物联网应用技术、电子商务等专业协调发展的专业格局。 根据公司未来发展需要和团队队伍建设规划,现面向社会公开招聘专任教师岗 辅导员岗
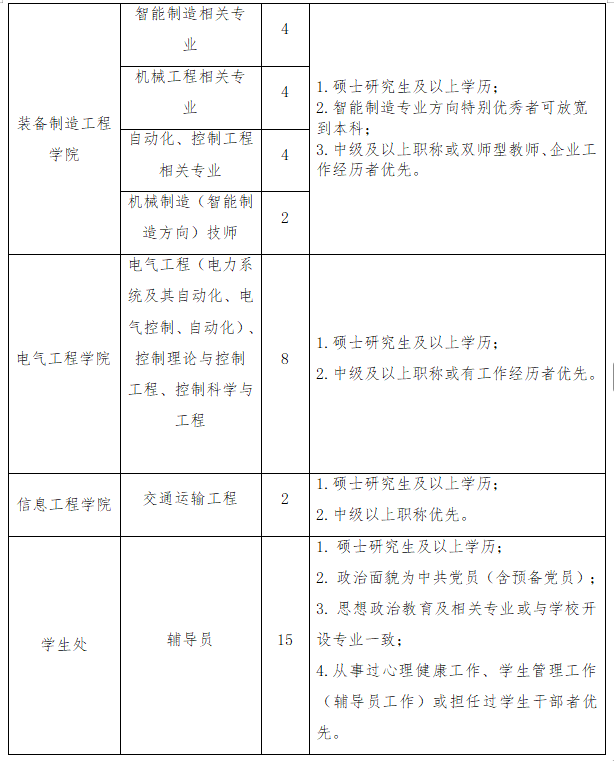
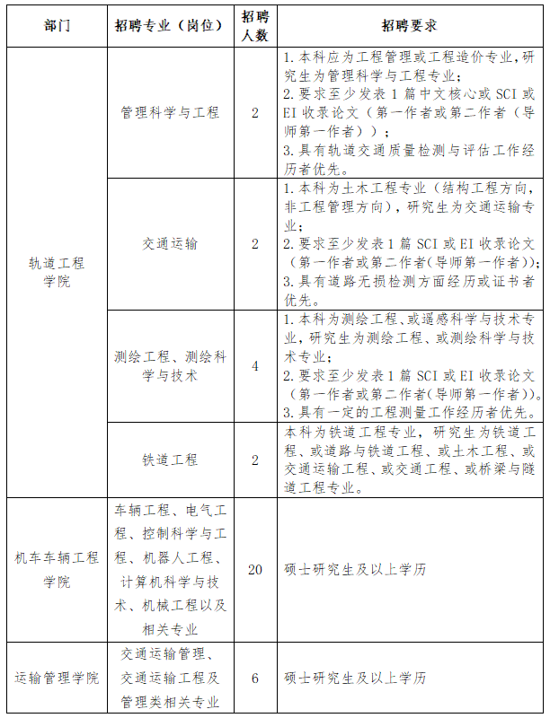
二、 招聘计划:(75人)

94F3

7A03

三、招聘条件
1.具有中华人民共和国国籍;
2.遵守中华人民共和国宪法和法律;
3.具有正常履行岗位职责的身体条件和心理素质;
4.具有坚定的政治信仰,拥护中国共产党领导,具有良好的政治素养和道德品质。
5.具备招聘岗位要求的学历、职称、专业等招聘要求。
6.具有高校教学工作经验或高校中级专业技术职务以上人才优先考虑。
四、福利待遇
1.薪酬待遇: 执行公司薪酬标准 ,具体薪资待遇面议。
2.福利补贴:公司为教职工缴纳五险一金,提供交通补贴、通讯补贴;享受带薪寒暑假及国家法定节假日;免费班车。
3."智汇郑州"人才工程:符合条件人员,按照相关规定享受"智汇郑州"人才工程政策,享受每月1000-1500元生活补贴及5-10万元的购房补贴。
五、报名及面试注意事项
1.报名方式: 符合本次招聘条件者,请扫码进群,关注群公告

2.简历投递:请将个人简历、身份证、第一至最高学历/学位证书、职称证、任职资格证、荣誉证书及1张近照等材料电子版,以附件形式发送至人事处邮箱 zgyrsc110@163.com
邮件标题请注明 xx(应聘岗位)-xx(专业)-xx(学历)-xx(公司)-xx(姓名),如:机车车辆工程公司教师-计算机及网络-硕士-轻工业大学-张三。(个人简历应包含学历、工作经历、是否党员、家庭住址所获荣誉、职称、科研成果、最快上岗时间等情况)。
公司对收到的简历进行资格审查,初审合格后将通知应聘者,来校参加面试、试讲和复试。
3.面试安排:具体面试安排等通知。
4.公司地址: 郑州市建设西路三十里铺。
六、联系方式
联系人:秦老师 赵老师
话: 0371—85093906
咨询时间:工作日上午 8:10—12:00,下午2:30—5: 00
来源:2026世界杯官网高校人才招聘


版权所有: 2026国际足联世界杯 - 官方中文网站 - FIFA World Cup 2026   .     陕ICP备10002064号

公司地址: 陕西省西安市雁塔中路58号(雁塔校区)

联系电话:029-85583835(雁塔校区)